Application module: Bare die ISO/TS 10303-1650:2018-11(E)
© ISO

Cover page
Table of contents
Copyright
Foreword
Introduction
1 Scope
2 Normative references
3 Terms, definitions and abbreviated terms
    3.1 Terms and definitions
    3.2 Abbreviated terms

4 Information requirements
   4.1 Required AM ARMs
   4.2 ARM type definitions
   4.3 ARM entity definitions
5 Module interpreted model
   5.1 Mapping specification
   5.2 MIM EXPRESS short listing
     5.2.1 MIM entity definitions

A MIM short names
B Information object registration
C ARM EXPRESS-G   EXPRESS-G
D MIM EXPRESS-G   EXPRESS-G
E Computer interpretable listings
F Change history
Bibliography
Index

Mapping tableIndex of EXPRESS-G pagesFirst pagePrevious page
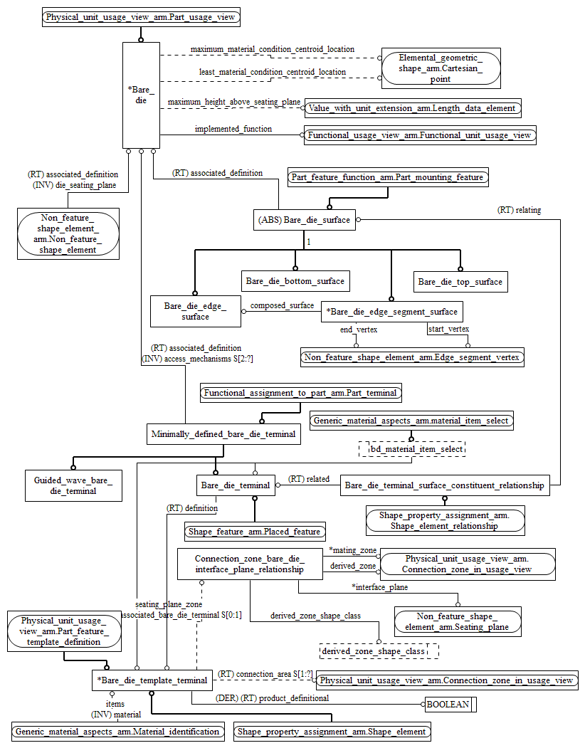
Figure C.2 — ARM entity level EXPRESS-G diagram 1 of 1 ../bare_die/sys/4_info_reqs.htm#bare_die_arm.bd_material_item_select ../physical_unit_usage_view/sys/4_info_reqs.htm#physical_unit_usage_view_arm.connection_zone_in_usage_view ../shape_property_assignment/sys/4_info_reqs.htm#shape_property_assignment_arm.shape_element ../non_feature_shape_element/sys/4_info_reqs.htm#non_feature_shape_element_arm.seating_plane ../physical_unit_usage_view/sys/4_info_reqs.htm#physical_unit_usage_view_arm.part_feature_template_definition ../part_feature_function/sys/4_info_reqs.htm#part_feature_function_arm.part_mounting_feature ../shape_feature/sys/4_info_reqs.htm#shape_feature_arm.placed_feature ../shape_property_assignment/sys/4_info_reqs.htm#shape_property_assignment_arm.shape_element_relationship ../non_feature_shape_element/sys/4_info_reqs.htm#non_feature_shape_element_arm.non_feature_shape_element ../generic_material_aspects/sys/4_info_reqs.htm#generic_material_aspects_arm.material_identification ../physical_unit_usage_view/sys/4_info_reqs.htm#physical_unit_usage_view_arm.connection_zone_in_usage_view ../functional_usage_view/sys/4_info_reqs.htm#functional_usage_view_arm.functional_unit_usage_view ../physical_unit_usage_view/sys/4_info_reqs.htm#physical_unit_usage_view_arm.part_usage_view ../functional_assignment_to_part/sys/4_info_reqs.htm#functional_assignment_to_part_arm.part_terminal ../generic_material_aspects/sys/4_info_reqs.htm#generic_material_aspects_arm.material_item_select ../value_with_unit_extension/sys/4_info_reqs.htm#value_with_unit_extension_arm.length_data_element ../elemental_geometric_shape/sys/4_info_reqs.htm#elemental_geometric_shape_arm.cartesian_point ../non_feature_shape_element/sys/4_info_reqs.htm#non_feature_shape_element_arm.edge_segment_vertex ../bare_die/sys/4_info_reqs.htm#bare_die_arm.derived_zone_shape_class ../bare_die/sys/4_info_reqs.htm#bare_die_arm.bare_die_top_surface ../bare_die/sys/4_info_reqs.htm#bare_die_arm.bare_die_edge_surface ../bare_die/sys/4_info_reqs.htm#bare_die_arm.bare_die_template_terminal ../bare_die/sys/4_info_reqs.htm#bare_die_arm.bare_die_surface ../bare_die/sys/4_info_reqs.htm#bare_die_arm.bare_die_terminal_surface_constituent_relationship ../bare_die/sys/4_info_reqs.htm#bare_die_arm.connection_zone_bare_die_interface_plane_relationship ../bare_die/sys/4_info_reqs.htm#bare_die_arm.bare_die_terminal ../bare_die/sys/4_info_reqs.htm#bare_die_arm.bare_die ../bare_die/sys/4_info_reqs.htm#bare_die_arm.bare_die_edge_segment_surface ../bare_die/sys/4_info_reqs.htm#bare_die_arm.bare_die_bottom_surface ../bare_die/sys/4_info_reqs.htm#bare_die_arm.minimally_defined_bare_die_terminal ../bare_die/sys/4_info_reqs.htm#bare_die_arm.guided_wave_bare_die_terminal


Figure C.2 — ARM entity level EXPRESS-G diagram 1 of 1


© ISO 2018 — All rights reserved